MARTIN ALORAS
Usina
La Usina corresponde a una serie de trabajos comprendidos entre los años 1999 y 2003.
Estos trabajos se caracterizan por ubicarse en una zona, un programa y una época específicos.
Por un lado la zona norte de la ciudad a orillas del río Paraná, el desarrollo de actividades nocturnas y una fuerte crisis económica.
Este emprendimiento surge ante la posibilidad de utilizar la vieja toma de agua de la Usina Sorrento para convertirla en una discoteca. Una antigua construcción abandonada literalmente en el río, a metros de la costa.
Esta oportunidad parecía única, sobre todo para el estudio ya que fue uno de los pocos trabajos que entraron ese año.
Así es que tanto nosotros como los comitentes emprendimos el desafío de readaptar esta particular e increíble construcción, con mínimos recursos pero con muchísimo entusiasmo.
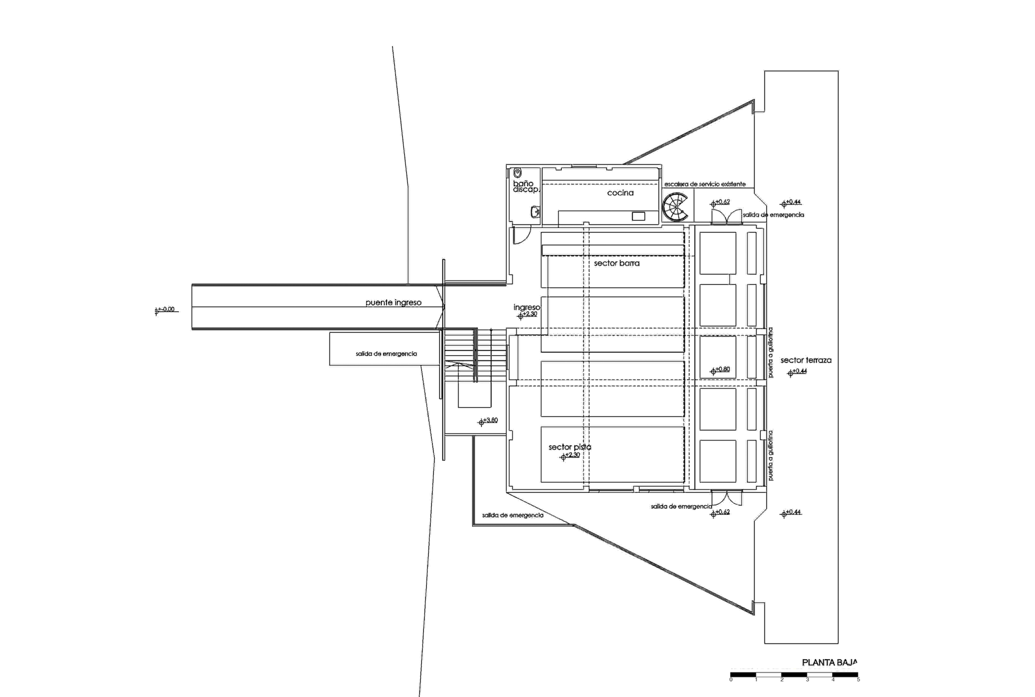
El proyecto lo podemos dividir en tres principales operaciones.

Circulaciones.
En primer lugar construimos un puente para acceder al edificio mediante la unión de tablestacas de hierro abandonadas dentro del predio y le colocamos un piso de chapones que la empresa de energía utiliza para tapar baches.
Sobre este puente ubicamos y apoyamos la escalera que unía los tres niveles del edificio, construida con perfilería metálica de demolición y revestida en multilaminado fenólico de descarte.

Servicios.
Los baños, la barra, cocina, depósito y cabina de DJ fueron concentrados y sintetizados en una sola pieza como extensión de la escalera, minimizando el esfuerzo y también materializados en materiales de descarte.  

Relación con el río.
Abrimos grandes vanos al antiguo edificio con la particularidad de que fueron diseñados según una lista de vidrios templados tirados en una vidriería que al estar mal ejecutados y no pueden ser cortados son de difícil reutilización.
Para tener una expansión directa construimos una gran terraza flotando sobre el río, para lo que debimos investigar un sistema constructivo que permitiera ejecutarla desde el edificio debido a la gran profundidad del agua en este tramo (25m) y las corrientes importantes.
Mediante ménsulas metálicas izadas desde la terraza y luego arriostradas a una importante viga que presentaba el edificio se colocaron correas y un solado de madera. Una simple baranda de cables de acero hace de protección.
Podemos decir que casi todos los materiales utilizados en la obra fueron de descarte o recuperados y los sistemas constructivos en general atípicos.
Esta obra demandó un trabajo inverso y complejo ya que muchas de las decisiones debieron ser tomadas de manera anacrónica. 
Esta noble y peculiar construcción intervenida con materiales de mínimo valor da como resultado una imagen que refleja de manera contundente una dura y particular época en nuestra actividad. 
 
Proyecto y dirección: Arq. Martín Aloras y Arq. Sebastián Virasoro.
Construcción: Miguel Sosa Construcciones. 
Ubicación: Predio Usina Sorrento, Rosario, Argentina
Superficie cubierta: 210 m2
Fotografías: Gustavo Abbate
Año: 2000